聊天室手机软件开发公司-聊天室APP功能列表
文章来源:成都小火软件开发公司发布时间: 2023-08-04
聊天室APP虽然在后期的上架过程中会复杂一些,需要一些特殊行业有关的证件。但是不妨碍聊天室软件成为APP开发中的香饽饽。今天小火科技(一家10年专注于手机软件的开发公司)给大家分析一下聊天室APP的主要功能。

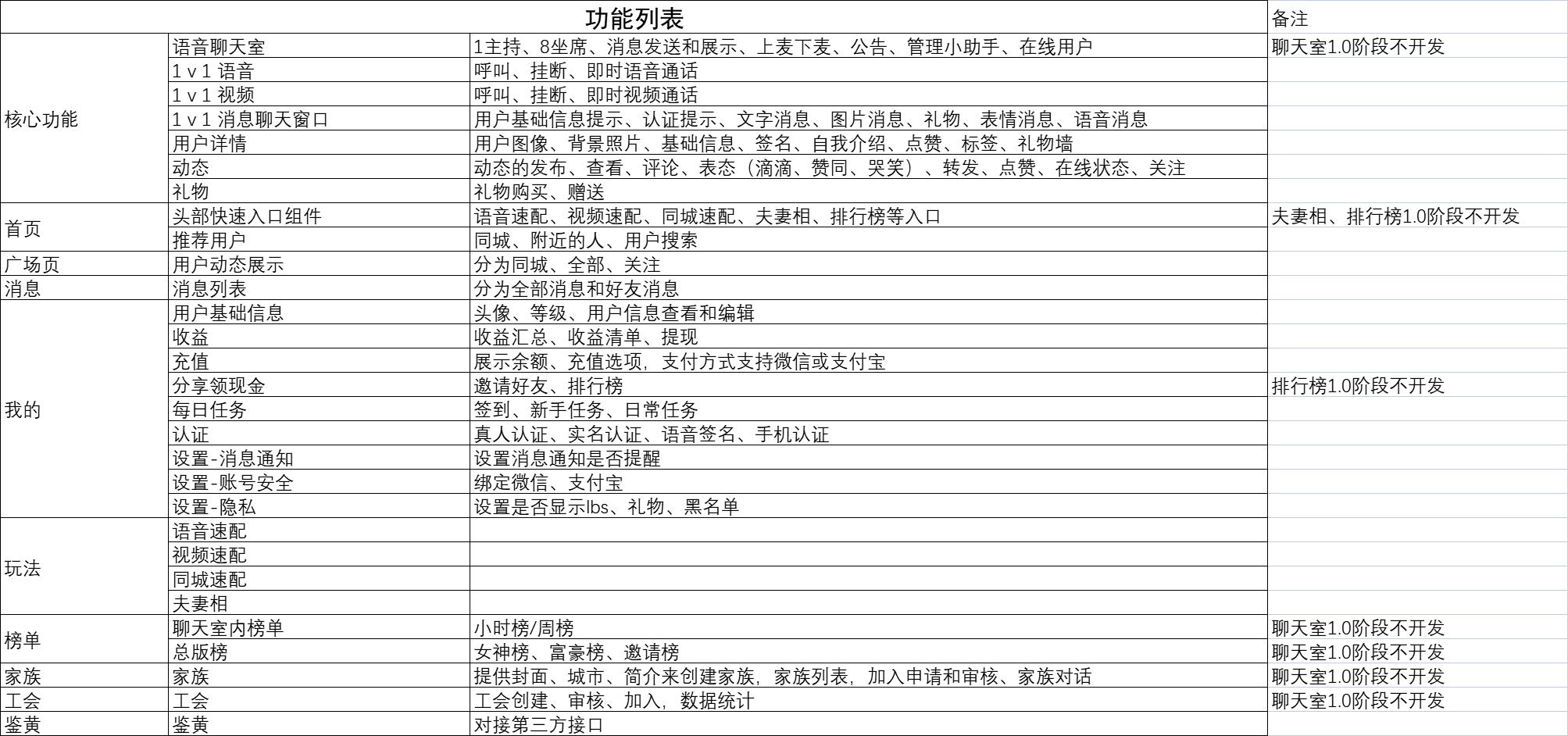
1.既然作为聊天室,聊天的形式我们首先要考虑,包括:图文聊天、语音聊天、视频聊天。至于采用1V1,还是1V多,多V多的形式,就要根据平台的性质而定。
2.围绕聊天室,我们需要搭建一些情景,比如:礼物,表达,转发等。
3.作为商业性质的聊天室,打赏等功能是必要的。一个项目能否长久运营,跟平台的奖惩制度是很有关系的。
4.另外,平台为了打造自己的竞争力,也需要有些吸睛的功能。比如:语音速配,视频速配,同城速配,夫妻相等功能。这些新鲜的功能,就跟我们开盲盒一样,很有期待感,客户也不容易审美疲惫。对于平台而言,通过好的运营方案,打造更个性化的体验,是提现平台核心竞争力的关键因素。
5.其他玩法:家族、工会。物以类聚人以群分,在陌生的平台找到同频的人,是很多人的期待。所以平台在如何匹配同频的人上面,就可以通过工会,家族等方式,增加用户的粘性,用用户锁住用户,是非常行之有效的方案。
小火科技多次提到,好的商业项目,一定是顺势而为,甚至超前而为的。有关APP等软件方面的制作费用,制作周期,后台维护,曝光优化等相关问题,请联系小火科技。同时小火科技支持有商业梦想的个人OR企业,有关商业项目的探讨,也欢迎与小火科技联系。
文章来源网址:http://autodiscover.americanhurricaneclamp.com/archives/appd/659,转载请注明出处!
精选案例
推荐文章
Core competence
高质量软件开发公司-ng体育
多一套方案,多一份选择
联系小火科技项目经理,及时获取专属《项目方案》及开发报价
咨询相关问题或预约面谈,可以通过以下方式与我们联系
业务热线 19113551853
获取相关软件方案
19113551853
19113551853